When small businesses move to SaaS, the question isn’t just what comes across — it’s what gets left behind.
For many SaaS migrations, the default approach is to move only current data. On the surface, this seems sensible: it reduces cost and complexity. But it leaves businesses with a difficult choice — what to do with the rest of their history.
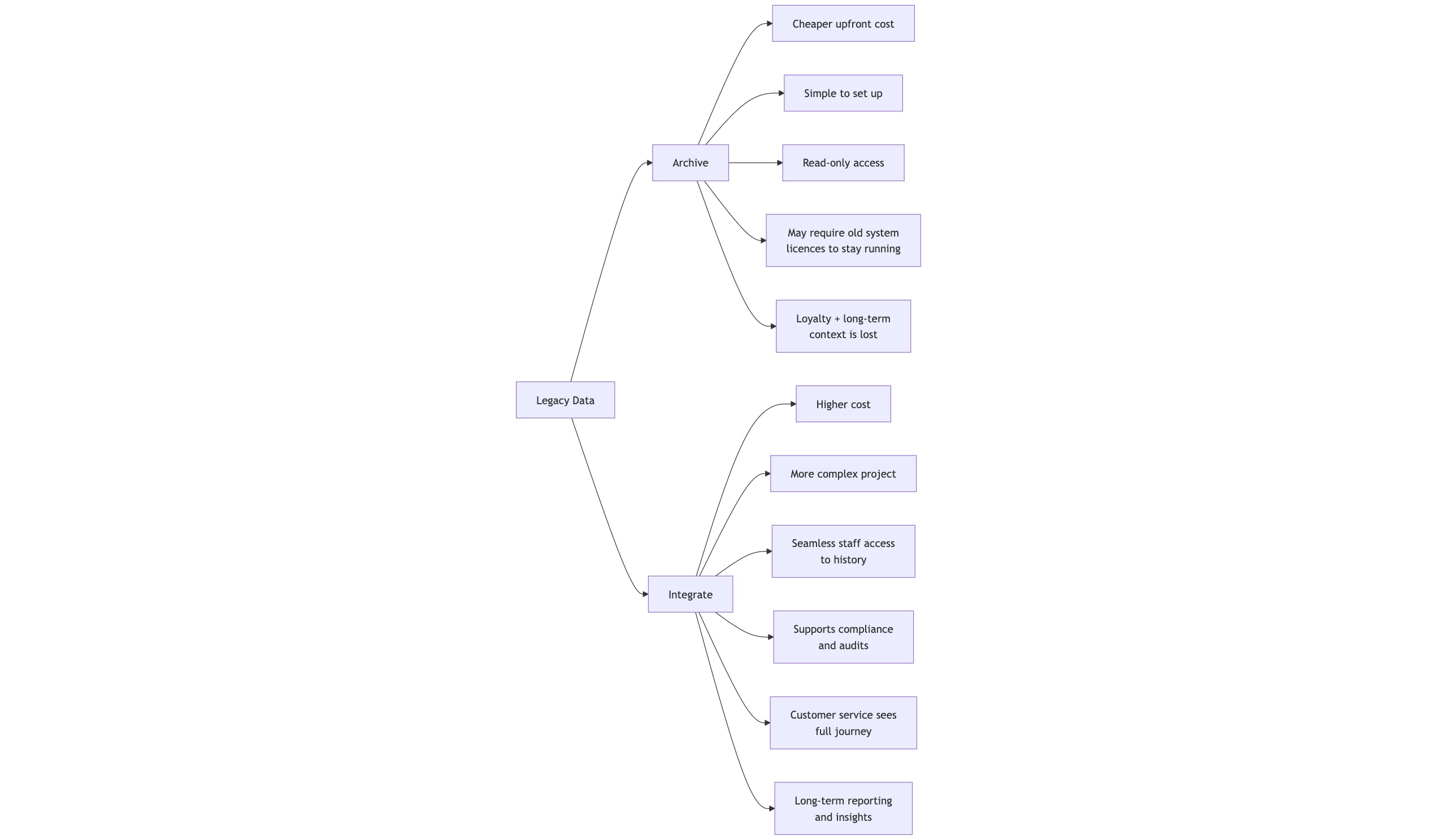
At Biz Hub, we often see two paths emerge: archive or integrate. Both have merit, but the impact on your business can be very different.
Archiving: cheaper and simpler
Archiving refers to the process of moving old data into a secure, read-only store. It’s often the most budget-friendly option, keeping the migration fast and clean. For some businesses, this is enough — the archive can be pulled out if a regulator asks a question or if an old customer query arises.
But archives come with trade-offs. Staff can’t search or cross-reference data in their daily workflows. That means customer service teams lose valuable context. Imagine not being able to distinguish between a brand-new customer and one who has been with you for 10 years or more. It makes loyalty invisible — and can weaken relationships you’ve spent years building.
There’s also the hidden cost of maintaining archives’ accessibility. Some businesses are forced to retain their old system in a “read-only” mode solely to reference historical data, which often means incurring ongoing licence fees and infrastructure costs for a system they no longer wish to use.
If you’re weighing up how much data to bring across, our guide on How to Preserve 20+ Years of Business Data When Moving to SaaS explores the risks of leaving history behind.
Integration: seamless but higher cost
Integration takes a different approach: your historical data is preserved within or alongside your new SaaS platform. Staff don’t need to go hunting through archives; they can see the whole picture at a glance.
This is particularly valuable where compliance and reporting are critical. For example, food safety auditors need access to the full non-conformance history of an operator, not just the last couple of years. Without that visibility, it’s impossible to see long-term trends or patterns of risk. (See our work with Dairysafe’s Quality Management System for a real-world example of why this matters.)
Integration is more complex and usually more expensive. However, for many businesses, the ongoing value — including smoother audits, improved customer service, and a unified source of truth — outweighs the upfront savings of archiving.
Making the decision
So, which path is right for your business? Think about three key factors:
- Compliance: Are you subject to audits that require a full history?
- Reporting: Do you need trend data to make long-term decisions?
- Customer service: Will staff need immediate access to the whole customer journey?
If the answer to any of these is “yes,” integration is likely the safer choice.

Where to next?
For Green Industries SA, integration proved the right path. We helped them migrate 15 years of waste-management data from Oracle into GRID, preserving every record while enabling new analytics and trend reporting.
Whichever option you’re weighing up, the key is having a partner who knows how to get the details right. Discover Biz Hub’s Proven Approach to Data Migration for SaaS Success to see how we support businesses in making migrations smooth, reliable, and future-ready.